Control system of grain drying complex Amkodor ZSK-40Sh

Project Prerequisites:

Construction of a new grain drying complex with corresponding supply of equipment and control system

Goal of the Project:

  • Development of the control system (CS) for grain cleaning and drying complex ZSK-40Sh (with separate accumulation and storage);

  • Implementation of comprehensive solution for process automation, organized at the enterprises engaged in processing and storage of different types of crops.

Description of the Project:

ZSK-40Sh complex is designed for postharvest treatment (cleaning, drying) of cereal crops, grains, leguminous crops, cereals, maize, rapeseed with initial humidity up to 35% and provides comprehensive mechanization of cleaning, drying and handling operations. The complex is designed for 40 t/h capacity during one-hour operation of raw wheat grain with moisture reduction from 20% to 14%.

The complex is intended for use in agricultural enterprises with annual production capacity of 16,000 tons per year and more. The complex may be used at grain processing plants and compound feed mills.

The complex may be connected to a mechanized garner.
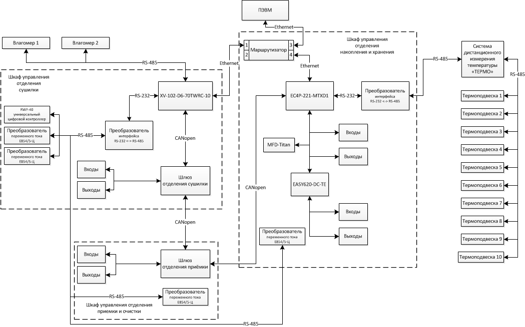
The complex is controlled from the operator room or from XV-102 operator panel (depending on the selected operation mode). The receiving section and dryer section are controlled directly by the panel controller, and the accumulation and storage sections are controlled by EC4P.

Control of bucket elevators currents is implemented using E854/5-C current transducers, which are combined into a common network and is connected to XV-102 via interface converter RS-485 --> RS-232. This network also includes RWF40 controller. It serves to control the burners, and it provides information on the heated air temperature at the dryer inlet.

A microwave moisture-in-grain meter in flow A-315 is used to control the moisture content of grain. It allows you to automatically measure the grain temperature and its moisture content in the flow at the dryer outlet.
Grain temperature in silage is monitored using remote temperature measurement system “Thermo”. The system sends requests to 72 temperature sensors, and transmits the data to EC4P.

Results of the Project:

  • Grain drying complex ZSK-40Sh is fully commissioned with a modern and reliable control system;

  • The complex provides round-the-clock operation during the harvesting period;

  • The complex is controlled from a factory-built operator room of a modular type, from the operator’s workplace in manual or automatic mode using a PC with a monitor;

  • The control system is designed and implemented so as to ensure smooth operation of the complex throughout the calendar year;

  • The human factor is minimized;

  • An intuitive and modern interface of a mnemonic scheme with maximum clarity and ease of operation is developed;

  • The possibility of in-process monitoring of operation by management is implemented;

  • The possibility of receiving and archiving of full accountability for the products is implemented;

  • The data of the solution are integrated and synchronized with the Customer’s accounting systems (1C: Accounting).